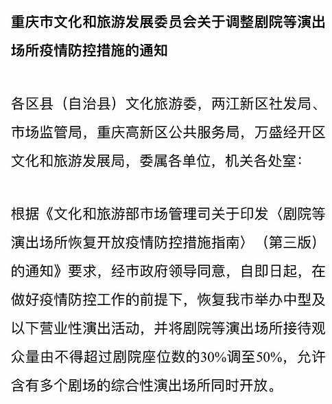
近日,重庆市文化和旅游发展委员会发布了关于调整剧院等演出场所疫情防控措施的通知,全文如下:

文中指出,重庆市可以举办中型及以下营业性演出活动。并将剧院等演出场所接待观众量由不得超过剧院座位数的30%调至50%。
据悉,并非重庆一地已经开放中型及以下营业性演出活动,早在八月初,全国文化和旅游部官网就发布信息指出,在充分做好防疫措施前提下,低风险地区可以举办中型及以下营业性演出活动。恢复开放的演出场所应严格执行人员预约限流措施,观众人数不得超过剧院座位数的50%。
此前,重庆市已经逐步放开演出市场,举办过疫后文艺演出启动仪式以及2020宫崎骏动漫视听音乐会等各项演出,国泰艺术中心、文化宫大剧院、人民大礼堂 、抗建堂等约10个营业性演出场馆已经陆续开启今年文艺演出工作。